窗体顶端
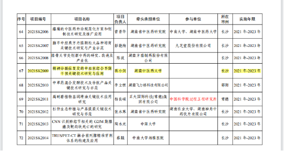
近日,湖南省科学科技厅发布了湖南省重点研发计划(2021-2022年)立项项目,我院蒋小剑教授研究团队申报的“精神分裂症复发的中西医结合早期干预关键技术研究与应用”获批立项,实现了我院重点研发计划项目的重大突破。
湖南省重点研发计划项目是围绕我省国民经济和社会发展的重大科技需求,针对事关国计民生的工业、农业、生态环境、人口健康、公共安全等领域中需要长期演进的重大社会公益性技术问题等,组织开展基础研究和应用基础研究、关键技术突破及工艺创新的科技创新计划项目。本次公布的2021年度支持第一批项目共126项,我校为牵头承担单位仅此一项。
近年来,我院高度重视和支持科学研究,窗体顶端
窗体顶端
我院首次获批湖南省重点研发计划项目,对我院学科建设、专业建设、团队建设等将起到有力的支撑和促进作用,也将进一步激励我院老师明确目标、丰实学术积累、不断取得新的成绩。
窗体底端
湖南省重点研发计划(2021-2022年)立项项目清单

